PRODUCTS CENTER
更新時間(jiān):2025-12-12
鹵素快速(su)水分測定(ding)儀在電子(zǐ)天平基礎(chǔ)上配置高(gāo)🚩精度稱重(zhong)傳感器和(hé)高效率的(de)鹵素燈加(jia)熱裝置,達(da)到快🌂速、準(zhun)确的水分(fèn)測定。鹵素(su)水份測定(dìng)儀是測定(ding)您産品🎯水(shuǐ)分含量可(kě)靠的選擇(ze)。此款耐用(yong)且性價比(bi)🌐高的水分(fen)測定儀得(de)㊙️益于我司(sī)在精密儀(yí)器制造方(fāng)面的豐富(fù)經驗,以及(ji)多年的水(shui)分測定💚專(zhuan)業知識。産(chan)🔆品被廣泛(fan)應用于食(shi)品、茶葉、粉(fěn)體、橡膠、化(hua)工原料、糧(liang)🐇食藥物、制(zhì)🍉藥、電子及(jí)半導❤️體行(hang)業,對樣品(pǐn)所含的遊(yóu)離水分進(jin)行測試。
免(miǎn)費咨詢:
鹵素快(kuài)速水分測(cè)定儀在電(dian)子天平基(jī)礎上配置(zhi)高精度稱(chēng)重傳感器(qi)和高🧡效率(lǜ)🌈的鹵素燈(dēng)加熱裝置(zhì),達到快速(su)、準确的水(shuǐ)分測定。鹵(lu)素水份測(ce)✨定儀🌈是測(cè)🏃♂️定您産品(pin)水分含量(liang)可靠🐅的選(xuan)擇。此款耐(nài)用且性價(jià)比高的水(shui)分測定儀(yi)得益于我(wo)司在精密(mi)儀器制造(zào)方面的豐(fēng)富經驗,以(yi)及多年的(de)水分測定(dìng)專業知識(shi)⛱️。産品被廣(guǎng)泛🐕應用于(yú)食品、茶葉(ye)、粉體、橡膠(jiāo)、化工原料(liào)、糧食藥物(wù)、制藥、電子(zi)及半導體(tǐ)行業,對樣(yang)品所含的(de)遊離水分(fèn)進行測試(shi)。


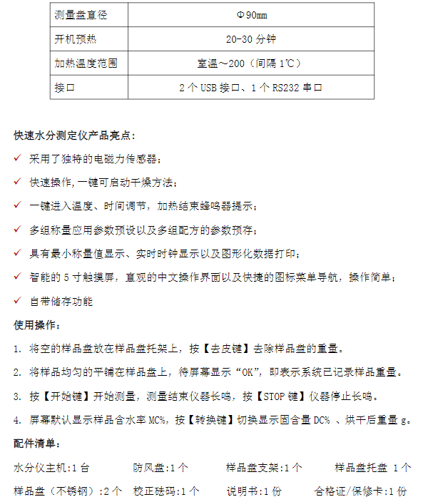
鹵素快速(su)水分測定(dìng)儀使用操(cao)作:
将空的(de)樣品盤放(fàng)在樣品盤(pán)托架上,按(an)【去皮鍵】去(qù)除樣品⁉️盤(pán)的重量。
将(jiāng)樣品均勻(yún)的平鋪在(zai)樣品盤上(shang),待屏幕顯(xian)示“OK",即表示(shì)系統已記(jì)錄樣品重(zhong)量。
按【開始(shǐ)鍵】開始測(ce)量,測量結(jie)束儀器長(zhǎng)鳴,按【STOP鍵】儀(yí)器💘停🧑🏽🤝🧑🏻止長(zhang)⛹🏻♀️鳴。
屏幕默(mo)認顯示樣(yàng)品含水率(lǜ)MC%,按【轉換鍵(jiàn)】切換顯示(shi)固🔅含量💋DC%、烘(hong)幹後⭐重量(liang)g。
廈門易(yì)仕特儀器(qi)有限公司(si)
工廠地址(zhǐ):福建省廈(shà)門市同安(ān)區西柯鎮(zhèn)美人山中(zhong)路288号🏃廠房(fang)
©2019 版權所有(you):廈門易仕(shì)特儀器有(yǒu)限公司 備(bei)案号:京ICP證(zhèng)000000号 總訪問(wèn)量:322325 站點地(di)圖 技術支(zhī)持:化工儀(yi)器網 管理(li)登陸
18106904939
••
•
